前回作った基板はKiCadバージョン4. 最近KiCadバージョン5にアップデートしたので, バージョン5を使ってなんか作ります。(今回もアンプなんですが)
ヘッドホンアンプ作ろう
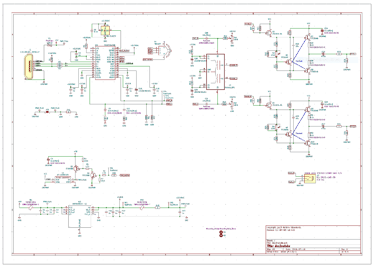
今回設計するヘッドホンアンプはPCからバスパワーUSBで接続し
PCM2704C (DAC) → Nutube (Amplifier) → TTC004B / TTA004B (Buffer)
の構成になります。
PCM2704C以外の主要パーツはディスクリート構成のアナログ回路となっています。
今回はNutubeの自然なひずみを聞いてみたかったので, バッファなどにオペアンプICを使わずにディスクリート構成で組むことにした。
Nutubeで歪ませるのでHi-Fi(原音忠実)ではなく, PCM2704なのでハイレゾでもない。
そんな物をわざわざ作るのは自作の醍醐味じゃね?売ってないもんね。
PCM2704C (digital-to-analog converter)
DACにはTI社PCM2704Cを使う。
USBプロトコルコントローラ内蔵でこのICのみでUSBDACが作れる優れものIC。
このICだけでUSBヘッドホンアンプが出来たりする。
(アプリケーションノートに載っているよ)
有名なICなので詳細は検索してください。
Nutube (amplifier)
USBDACのアナログ出力を受ける増幅段にはNutubeを使う。 いや, Nutubeを使うために前段のDAC, 最終段のバッファがある。 ということで基板の一等地にNutubeを置こうと思う。
真空管回路設計をしたことはないので, Nutubeの使い方はメーカーによるWebページを参考にする。
https://korgnutube.com/jp/guide/ 使用ガイド
PCM2704はそのままヘッドホンを駆動出来るくらいのパワーがあるので, 入力側のソースフォロワーはいらないかな。
TTC004B / TTA004B (Push-Pull Buffer)
トランジスタが好きです。(FETも好きです)
いつか使おうと思っていたTTC004B /TTA004Bのコンプリメンタリペアによるプッシュプルエミッタフォロワーを採用します。
定本「トランジスタ回路の設計」CQ出版社が教科書です。
KiCadで設計を
構想を現実の”モノ”にするために重要なのが設計。好きな回路と部品を自由に選んで設計者の個性を出していきましょう。
USBバスパワー(5V0.5A)電源が便利なのでバスパワー動作。
オペアンプを使えば高性能を狙えるが, 今回はあえて使わない。
秋月電子通商とマルツ(デジキーも)で手に入る部品縛りにしておいた。
PCのボリュームで調整するから, この回路図には電子ボリュームが現れない。 12VはAE-LMR62421モジュールを12V出力に設定して使う。
Nutubeは使用ガイド通り
- VCC=12V
- アノード負荷330k
で使うので, ゲインは14dB(だいたい5倍)
PCM2704のアナログ出力は
$$ \begin{aligned} 0.55V_{CCL} &= 0.55×3.3 \\[1em] &= 1.82 ~Vpp \end{aligned} $$
これを5倍して $$ 1.82 * 5 = 9.1 ~Vpp $$ VCCは12Vで良さそう。
PCM2704 DACの周辺回路
- PCM2704の設定 (PCM2704データーシート参照1) は
HOSTピンをHにする”USB bus-powerd 500mA”
PCM2704内蔵3.3Vレギュレータを使わないので
PSELピンをLにする”Self-powered” - クロックは水晶発振器SG-210STFで供給する。
- カップリングにRubycon PMLCAP フィルムコンデンサ
- バッファ段のパスコンにPanasonic ECHU フィルムコンデンサ
- PCM2704のフィルタにPanasonic ECHU フィルムコンデンサ
を使ってみた。
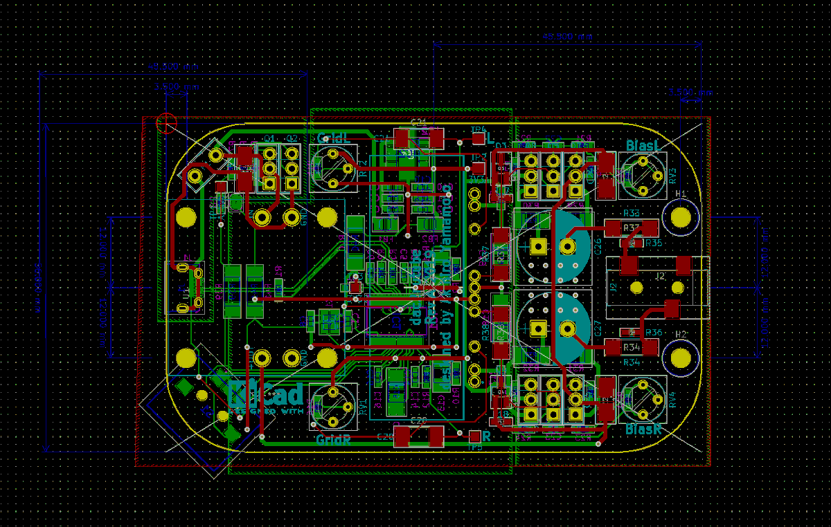
PCB設計
ケースはアルトイズ缶に決めてプリント基板の設計をする。 アルトイズ缶サイズに収めるのは, 大変だった。 収まらないないから色々減らすことになった。

PCB発注
今回は5$クーポンがあったのでJLCPCBに発注した。
100mm×100mmが5$でクーポンを使ったので, 送料のみで出来た。



実装





音出し

真空管の音はよく知らないけど, これがNutubeの音かー。これいいわ。
動作中にNutubeが発光するところも気に入った。
きちんとボリューム+ / -, ミュートスイッチも動作するが
スイッチをさわると基板に振動が伝わってキンキン鳴る。
これは気にしても仕方が無い。
ポップノイズが大きいけど, 面倒なのでそのままにする。(0Ωにしている出力抵抗を適当な値にしたら改善すると思う。)
1時間ほど通電した状態で, TTC004B/TTA004Bが少し暖かいくらいの発熱しかしていない。
きちんと温度補償付きバイアス回路が動作している。
時間の出来たときにケースに入れようと思う。
BOM(部品表)
この後
ゲイン過剰なのでR33,R34を22Ω(KOA RK73BW2HTTE220J)に変更した。
背が高いのでC26,C27を東信工業Jovial UTSJ (1CUTSJ471M0)に変更した。




おすそわけ
ここまで見てくれた方にプレゼントです。
残り基板8枚あるので,欲しい方にさしあげます。
日本国内で1人1枚, はんだ付けが得意な方のみでお願いします。
http://www.tij.co.jp/product/jp/PCM2704C より PCM2704データーシート ↩︎

コメント